重磅!床位有保障、优先挂号权、免费做产检…厦门孕妈只要做一件事!

点击数:3559 更新时间:2017-04-06 11:16:51 来源: 厦门生活、逛路岛_逛鹭岛-返回
想获得更多厦门生活知识及商品优惠信息请点击这里客服咨询:
重磅!床位有保障、优先挂号权、免费做产检…厦门孕妈只要做一件事!                                                                                                                                                               
"全面二孩"政策实施以来,
我市已有许多符合条件的夫妇积极响应

1 target="_blank" href=https://www.xmgbuy.com/article/3988.html>1.0/server/php/files/weixin_1491448611_1/5b0101cf1eb7de6120a37e5b51509f25.jpg" alt="重磅!床位有保障、优先挂号权、免费做产检…厦门孕妈只要做一件事!" title="重磅!床位有保障、优先挂号权、免费做产检…厦门孕妈只要做一件事!"/>

然而,"建卡难、挂号难、没床位"
也成为了准爸准妈们的隐忧

重磅!床位有保障、优先挂号权、免费做产检…厦门孕妈只要做一件事!

好消息来了!
厦门晚报记者获悉,
市卫生计生委结合我市实际情况,
梳理优化了我市孕产妇系统保健流程,
将为每位在厦工作、生活的孕妈
提供温馨的生育全程服务
预计从4月中下旬起,有望实现:
有孕早建卡、免费做产检、床位有保障!

新政策

各位孕妈只要按照流程,就近前往社区卫生服务中心/卫生院早建卡,即可享受:

■3次社区免费产检(基本服务项目免费,包括建卡);
■1次从社区到意向医院的优先挂号权(微信提前预约,不用再"秒抢");
■ 1张优质的分娩床位(床位有保障)。

注意:我市妇幼信息系统改造计划于4月中下旬开始上线试运行,上线试运行前,我市孕产妇保健服务仍按现行方法实施。具体试运行时间本报将第一时间发布。

享受对象

(1)夫妻双方或一方为本市户籍(本市集体户、驻厦部队现役军人、国家及省级机关派驻本市人员视同本市户籍);

(2)女方有本市居住证。

什么是早建卡?

所谓"建卡",是指孕妇在怀孕后就近到各社区建立《厦门市孕产妇保健手册》,这是从怀孕到分娩必须完成的一个流程。届时,医务人员会详细询问孕妇的基本情况,进行检查并评估妊娠风险,给予针对性的指导和建议。

所谓早建卡,就是指孕妇在确认宫内怀孕后,在孕6-8周按照户籍地(居住地)前往社区完成建卡。此前一般是孕12周建卡。

专家指出,孕6-8周进行早建卡,可及早发现影响母亲健康、胎儿发育的疾病和不良因素,及时进行干预、指导和建议,保障母婴安全。

建卡时需携带
本市身份证件(身份证、户口簿或居住证),孕妇本人社会保障卡,怀孕后已做过的各项检查报告单

重磅!床位有保障、优先挂号权、免费做产检…厦门孕妈只要做一件事!

在社区早建卡可享哪些优待?

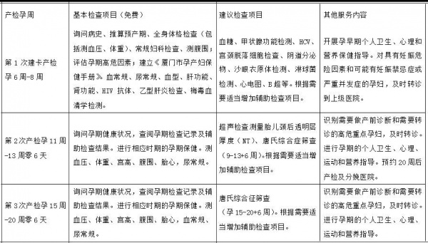
1社区3次免费产检

社区3次免费产检检查项目以《国家基本公共卫生服务规范》为依据,确保各位孕妇都能享受到均等的服务。

重磅!床位有保障、优先挂号权、免费做产检…厦门孕妈只要做一件事!

 产检项目

重磅!床位有保障、优先挂号权、免费做产检…厦门孕妈只要做一件事!
点击图片可放大▲

 后续转至医院后,原则上按照以下频率产检

● 孕21-27周:每月产检一次;

● 孕28-36周:每两周产检一次;

● 孕37-40周:每周产检一次。

● 有高危因素者根据情况,应遵医嘱增加检查次数。

2、确保一张优质的分娩床位

在孕11周—13周零6天进行第2次产检时,社区医务人员会协助孕妈们按照"就近、有床、自愿"原则选择意向分娩医院,将相关信息通过全市妇幼信息系统推送至医院。

孕妈只需在孕14周零6天之前,前往该意向分娩医院确认,即可确保一张优质的分娩床位。

上述意向分娩医院,都是具备资质的三级公立医院或其分院,或口碑良好的社会办医机构(长庚医院),或业务实力较强的妇幼保健院,在处理分娩技术上均有保证。

专家建议就近分娩

就近分娩可避免产检、分娩就医时候舟车劳顿,路途发生不可知的风险(如大出血、羊水栓塞等),也利于家人的陪伴和照顾。此外,经产妇的产程较初产妇短,遇到提前生产、路途耽搁等可能无法及时就医。

目前,我市已建成"分级负责、上下联动、应对有序、运转高效"的危急重症孕产妇转诊救治网络(绿色通道),可充分保障母婴安全。

重磅!床位有保障、优先挂号权、免费做产检…厦门孕妈只要做一件事!

3、一次优先挂号权

孕妈在特定时间内,通过微信公众号(美丽厦门智慧健康)预约,可享受1次从社区到意向分娩医院的优先挂号权,无需再"秒抢"产科号。

备选意向分娩医院

厦门大学附属第一医院
厦门大学附属中山医院
厦门市妇幼保健院
厦门市中医院
厦门市海沧医院
厦门市第二医院
厦门大学附属第一医院杏林分院
厦门市第三医院
厦门市第五医院
厦门大学附属第一医院思明分院
厦门长庚医院
第一七四医院
湖里区妇幼保健院

厦门市各区建卡单位名录(孕21周前)

下表中建卡人群的(1)(2)(3)类对应:
(1)类:夫妻双方或一方为本市户籍;
(2)类:女方持本市居住证;
(3)类:其他。
点击图片可放大▼

重磅!床位有保障、优先挂号权、免费做产检…厦门孕妈只要做一件事!

注:
1.法定节假日不提供建卡服务。
2.上表内容由各区卫生计生局提供,如适时调整,将随时公布。

本资讯信息是来自 逛鹭岛 小编 通过网络收集而来的关于厦门最新最热门的本地资讯。
您若也有需要分享的可以直接在我们网站上分享你的内容,让大家都知道。
版权声明,本活动信息隶属网络收集而来若有侵权请联系我们,我们将及时清除信息。

获得更多厦门生活知识及商品优惠信息请联系我们:
关注我们微信小程序和微信公众号

 
想获得更多厦门生活知识及商品优惠信息请点击这里....
【责任编辑:csw8923

大家推荐

(我也要来推荐)

留言评价

共有0条评论
重要提示:
你设置的联系邮箱是*: (当有人给你留言回复之时,联系邮箱可以及时通知你)
我们建议你填写正确的邮箱地址,如果你之前填写邮箱地址是错误的可以通过 【修改资料】 来重新设置
商业推广版块信息发布免费开放
加入圈子

【点击这里 - 扫描二维码加入主题圈子】

关闭