警报!强降雨来袭福建启动IV级应急响应!国家防总派工作组来闽!

点击数:3347 更新时间:2017-06-03 11:26:32 来源: 厦门生活、逛路岛_逛鹭岛-返回
想获得更多厦门生活知识及商品优惠信息请点击这里客服咨询:
警报!强降雨来袭 福建启动IV级应急响应!国家防总派工作组来闽

福建的朋友们注意了
强降雨即将来袭!

1 target="_blank" href=https://www.xmgbuy.com/article/3988.html>1.0/server/php/files/weixin_1496460392_1/690ab898d23c34ed4d2b155cb2f035ce.jpg" alt="警报!强降雨来袭福建启动IV级应急响应!国家防总派工作组来闽!" title="警报!强降雨来袭福建启动IV级应急响应!国家防总派工作组来闽!"/>

省防指16时启动防暴雨IV级应急响应

“记者从省防指获悉,根据《福建省防汛防台风应急预案》,省防指决定于5月31日16时启动防暴雨IV级应急响应。

警报!强降雨来袭福建启动IV级应急响应!国家防总派工作组来闽!

福建新闻频道记者前往省气象台了解未来三天降雨情况。

警报!强降雨来袭福建启动IV级应急响应!国家防总派工作组来闽!

警报!强降雨来袭福建启动IV级应急响应!国家防总派工作组来闽!

福建省气象台发布消息,今天夜里起福建省将出现大范围暴雨天气。

警报!强降雨来袭福建启动IV级应急响应!国家防总派工作组来闽!

此次暴雨范围广、降水强度强、持续时间长、累积雨量大,为今年以来我省最大最强过程。

福建省气象台高级工程师林小红提醒各部门做好防范准备。

警报!强降雨来袭福建启动IV级应急响应!国家防总派工作组来闽!

全省从北到南都将出现暴雨,降雨从5月31日晚上开始,预计持续到6月3日。来看看6月1日8点~2日8点的降水预报,紫红色的一大片。紫红色代表24小时降雨量100~250毫米,这个范围属于“大暴雨”,集中在福建中北部地区:

警报!强降雨来袭福建启动IV级应急响应!国家防总派工作组来闽!

今天,福建省气象台发布“中北部地区暴雨警报”和“暴雨预警Ⅲ级”:

●5月31日夜里,西北部地区有大雨到暴雨。

●6月1日,中北部地区有暴雨到大暴雨,其余地区局部暴雨。

●6月2日,中南部地区有大雨到暴雨,南部地区局部大暴雨。

●6月3日,强降水减弱,南部地区有中到大雨。

警报!强降雨来袭福建启动IV级应急响应!国家防总派工作组来闽!

今天上午,福建省防指召集气象、水文、防汛等部门会商新一轮强降雨过程,提出防御工作要求。从会商结果来看,这一轮强降雨非同一般,会商指出:

当前大气环流形势十分不利,可能致我省局地短历时强降雨多发,最大雨强可能打破历史同期极值。

强降雨可能导致山洪、地质灾害多发,闽江支流富屯溪、建溪以及建溪支流南浦溪、松溪可能发生超警戒水位的洪水。降雨强度最大的时间段,是6月1日白天到晚上。

警报!强降雨来袭福建启动IV级应急响应!国家防总派工作组来闽!

5月31日上午,福建省防指会商现场

会商要求:

●各级指挥长、有关责任人要上岗到位,驻村包点干部要下到一线、靠前指挥。

●各级气象、水文、国土等部门要加密预测预报,力争把降雨、洪水和地灾预报细化到乡镇。各地要通过各类媒体广泛发布预警,使信息通达乡村、入户到人。

●各级指挥长、责任人要全面掌握辖区降雨及预测预报情况,加强会商预判,充分利用防汛指挥作战图、山洪灾害调查评价等成果,全面细致部署防御工作。

●各地要突出抓好危险区域的人员转移工作,做到不留死角、不漏一人,确保安全。各地要提前预备抢险兵力、抢险队伍和抢险物资、设备。

警报!强降雨来袭福建启动IV级应急响应!国家防总派工作组来闽!

目前,国家防总已派工作组来福建

据国家防总通报,5月31日至6月2日,受冷暖空气共同影响,西南东部、江南、华南北部东部将有一次移动性强降水过程,累积降水量一般30—60毫米,其中湖南北部、江西北部、浙江南部、福建北部、广东东北部等部分地区将有70—130毫米。另外,30日至31日西藏东南部将有大到暴雨,累积降水量70—110毫米。国家防总已派出5个工作组赴浙江、福建、江西、湖南、西藏等省区,协助指导地方做好强降雨防范工作。

中央气象台31日10时继续发布暴雨蓝色预警


警报!强降雨来袭福建启动IV级应急响应!国家防总派工作组来闽!
预计,5月31日14时至6月1日14时,重庆东南部、贵州东北部、湖南中北部、湖北南部、江西中北部、浙江南部、福建北部、云南西北部等地的部分地区有大到暴雨,其中,湖南中北部、江西中部、福建西北部局部地区有大暴雨(100~140毫米);上述部分地区并伴有短时强降水、雷暴大风或冰雹等强对流天气,最大小时雨强可达30~50毫米,局地可达60~80毫米。

中央气象台5月31日18时发布暴雨黄色预警:
预计,5月31日20时至6月1日20时,重庆东南部、贵州北部、湖南中北部、江西中北部、浙江南部、福建北部、云南西北部、广东西南部和广西南部沿海、台湾西南部等地的部分地区有大到暴雨,其中,湖南中部、江西中部、浙江南部、福建西北部局部地区有大暴雨(100~180毫米);上述部分地区并伴有短时强降水、雷暴大风或冰雹等强对流天气,最大小时雨强可达20~50毫米,局地可超过80毫米。

警报!强降雨来袭福建启动IV级应急响应!国家防总派工作组来闽!

据福建省气象台预测,今天夜里到6月2日我省自北而南有大范围暴雨天气,过程雨量中北部地区大部可达80~150毫米,局部超过250毫米;雷雨时伴有局地短时强降水、强雷电和7~9级雷雨大风等强对流天气。

警报!强降雨来袭福建启动IV级应急响应!国家防总派工作组来闽!

今天夜里,西北部地区有大雨到暴雨。
1日,中北部地区有暴雨到大暴雨,24小时累积降水量可达80~120毫米,局部150毫米,1小时最大降水量可达70~100毫米;其余地区局部暴雨。
2日,中南部地区有大雨到暴雨,南部地区局部大暴雨。
3日,强降水减弱,南部地区有中到大雨。

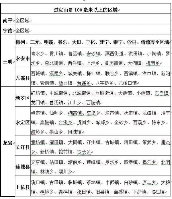
强降雨过程雨量100毫米以上
区域细化表
↓↓↓

警报!强降雨来袭福建启动IV级应急响应!国家防总派工作组来闽!
警报!强降雨来袭福建启动IV级应急响应!国家防总派工作组来闽!

警报!强降雨来袭福建启动IV级应急响应!国家防总派工作组来闽!

根据福州气象消息,预计今天下午起到6月2日福州市多阵雨或雷阵雨。
警报!强降雨来袭福建启动IV级应急响应!国家防总派工作组来闽!
今天下午全市阴天间多云,夜里阴,部分县(市)有阵雨或雷阵雨。
1日白天到夜里,全市阴有中到大雨,部分县(市)有暴雨,局部大暴雨,雷雨时伴有强雷电、短时强降水和7~9级雷雨大风等强对流天气。
2日白天,全市阴有阵雨,部分县(市)有中雨,局部大雨到暴雨;夜里,全市阴,部分县(市)有阵雨。
3日白天到夜里,全市多云到阴,局部有阵雨。
福建将成暴雨中心

警报!强降雨来袭福建启动IV级应急响应!国家防总派工作组来闽!
6月2日,西南季风大举进入我国,数据来自ECMWF

@中国气象爱好者:今天开始,我们将正式告别“旱五月”,大规模降水将在我国展开。其中,副高北侧的主雨带将在广西-广东-福建-台湾一线,有时也会摆动到贵州-湖南-江西-浙江,福建和台湾将是暴雨中心。

暴雨来袭
大家要多加小心
有开车的朋友
这份行车指南请收好

警报!强降雨来袭福建启动IV级应急响应!国家防总派工作组来闽!

警报!强降雨来袭福建启动IV级应急响应!国家防总派工作组来闽!福建新闻频道 精彩导读
戳一下,就能查看哦
福建好司机!小偷行窃逃跑,他载一车乘客追上去!

痛心!晋江:800年天后宫凌晨失火,20多尊雕像被烧毁!

福州宝龙4楼一女子疑似感情问题要轻生 被警察一把抱住获救

重要!银行放大招,这几种人不能开户了!对身份证冒用严加管理~

当汉字动起来,真的很美好!

“拐小孩我们有的是招!”2017年人贩子骗术又升级了!网友亲身经历…

| 来源:建新闻频道《现场》,播出时间:每日18:00-19:10;福建日报记者 张静雯、福建防汛、中央气象台、中国气象爱好者 、中央气象、福州气象、中国天气网、海峡网、央视网、福州新闻网、福建水利信息网、福建新闻联播、福建气象、中国交通报等;版权归原作者所有,如有侵权请联系
警报!强降雨来袭福建启动IV级应急响应!国家防总派工作组来闽!

本资讯信息是来自 逛鹭岛 小编 通过网络收集而来的关于厦门最新最热门的本地资讯。
您若也有需要分享的可以直接在我们网站上分享你的内容,让大家都知道。
版权声明,本活动信息隶属网络收集而来若有侵权请联系我们,我们将及时清除信息。

获得更多厦门生活知识及商品优惠信息请联系我们:
关注我们微信小程序和微信公众号

 
想获得更多厦门生活知识及商品优惠信息请点击这里....
【责任编辑:csw8923

大家推荐

(我也要来推荐)

留言评价

共有0条评论
重要提示:
你设置的联系邮箱是*: (当有人给你留言回复之时,联系邮箱可以及时通知你)
我们建议你填写正确的邮箱地址,如果你之前填写邮箱地址是错误的可以通过 【修改资料】 来重新设置
商业推广版块信息发布免费开放
加入圈子

【点击这里 - 扫描二维码加入主题圈子】

关闭